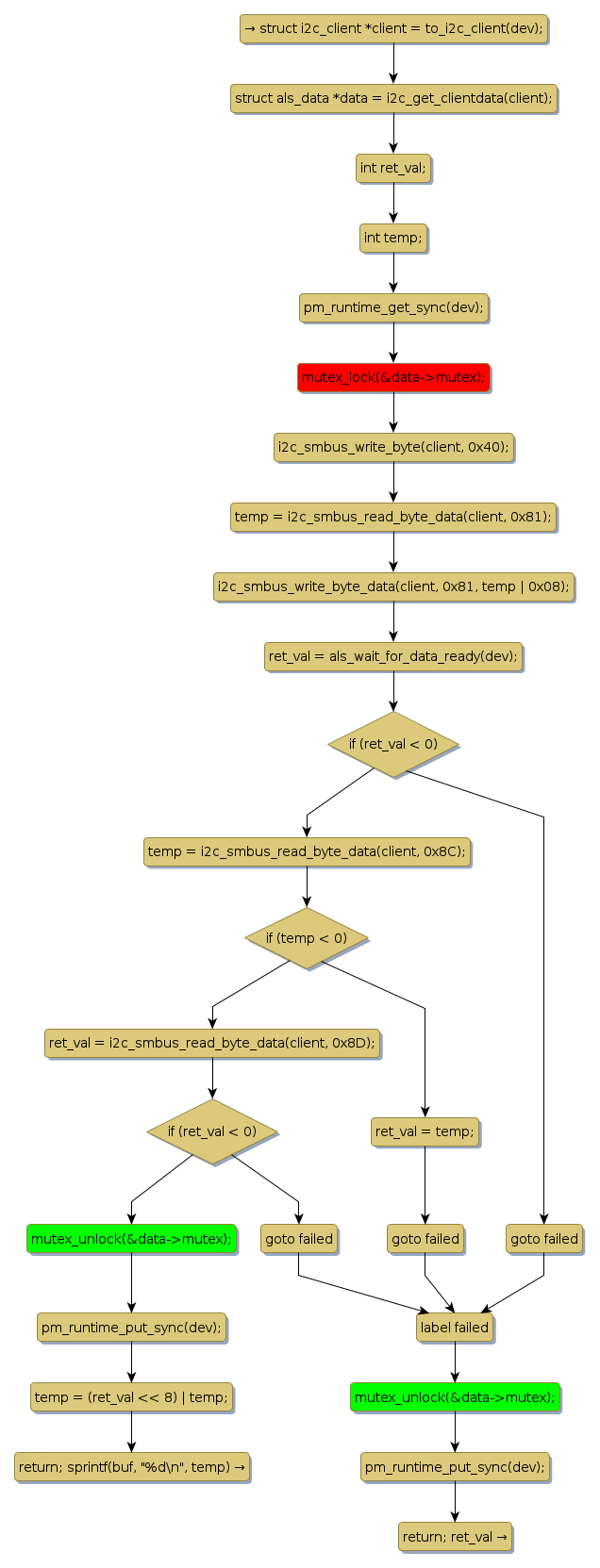
Instance Verification Kit (IVK)
mutex lock @ [2287+25+/linux-3.19-rc1/drivers/misc/apds9802als.c]
Instance Signature: mutex
|
The Matching Pair Graph:
|
|
Function Name
|
Control Flow Graph (CFG)
|
Events Flow Graph (EFG)
|
Source Correspondence
|
|
als_lux0_input_data_show
|
|
|
[2001+24+/linux-3.19-rc1/drivers/misc/apds9802als.c]
|